Omdia概述中国6G愿景:全球竞赛处于领先地位
截至2021年年底,中国已部署142万个5G基站,占全球总数的近60%。尽管未来几年中国将继续部署5G,但中国公共部门与私营公司已经开始加强其6G研究,目标是到2030年实现6G商用。
中国的6G研发于2019年6月正式启动,中国工信部成立了IMT-2030(6G)推进组。从那时起,中国三大电信运营商(中国移动、中国电信和中国联通)、网络设备供应商(华为、中兴通讯等)、高校和研究机构之间建立了强大的公私合作伙伴关系。
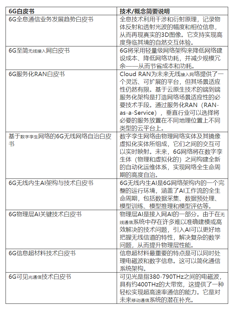
中国移动研究院于2月25日发布的白皮书显示了过去两年的一些研究成果。中国移动提出了有望成为6G支柱的8项关键技术/概念。如下面表1所示:

我们对6G可以有何期待?
5G的价值在于其应用,一般可以分为两大类:消费者应用(To C)和企业应用(To B)。与前几代移动通信技术相比,5G被认为是真正能够实现更先进企业应用的第一代移动技术,因为5G专注于这一领域。
然而,直到今天,这一愿景还没有完全实现。一些新的和有前途的应用已经被引入,但它们还没有被广泛采用。例如:
·无人驾驶、全息图、VR和AR仍在发展中。
·在数字化程度更高的垂直行业,仓储和物流中的大型机器人、无人机、数字孪生、全息图和其他极限网络连接将挑战现有网络技术。
6G被设想为支持这些应用,但要做到这一点,它需要满足严格的要求。与5G相比,预计6G将带来更快的速度和更低的延迟。其峰值速率将超过100Gbps,用户的典型速率在1-10Gbps之间。在延迟和流量密度方面,预想要分别比5G好10倍和1000倍。
在频段方面,目前5G的最高频段是毫米波频段(24GHz-40GHz)。6G可能会更广泛地使用毫米波,甚至是更高的太赫兹频段(100GHz-10THz)。
此外,与5G相比,6G还有望在覆盖范围、成本效率和使用现有蜂窝系统以及卫星通信的网络智能方面带来进一步的提升。
总之,Omdia研究分析师Angie Yang表示,6G有望克服5G的技术限制并支持大规模的新应用。当然,6G还处于发展的初期阶段,在基础技术、标准化和安全性等方面肯定会面临挑战。Omdia将持续关注中国和全球供应商、通信服务提供商、标准机构、监管机构以及整个生态系统的6G进展。
【注:Omdia由Informa Tech的研究部门(Ovum、Heavy Reading和Tractica)与收购的IHS Markit技术研究部门合并而成,是一家全球领先的技术研究机构。】
本文经授权转载于C114通信网,原文章链接:https://www.c114.com.cn/market/5366/a1198317.html
